Goal-focused Engagement

SilverCloud is a digital mental health platform delivered through a SaaS subscription model. It provides evidence-based therapeutic programs to users across healthcare, insurance, and employer networks.

Setting and tracking goals is a core part of how SilverCloud delivers effective CBT. By turning user challenges into clear, achievable steps, the platform helps users stay focused and motivated throughout their journey.

During my Master’s program, I partnered with SilverCloud to explore how goal-setting could be better supported within the platform. Through user research and design analysis, I identified key insights that laid the groundwork for future improvements.

Later, I joined SilverCloud full-time, where I expanded on this work and played an active role in designing and shaping the next phase of its goal-setting experience.

UX Design

UI Design

UX Research

UX Design • UI Design • UX Research •

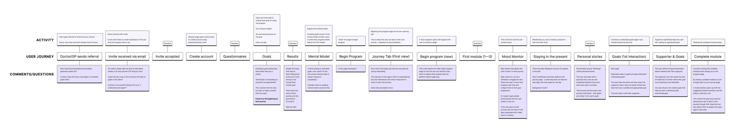
The Problem

The goals tool was hidden within the programs and with a lack of reminders and prompts to support the use of the tool it was highly neglected.

The Goal

Make the goals tool an integral part of the core programs ensuring they’re threaded throughout the user’s journey effectively.

THE PROCESS

Speaking to Current Users

This was mostly done through interviews with existing SilverCloud users, the ‘experts’. The prominence of goal-setting within face-to-face therapy suggests that the same should be applied to the digital mental health domain. Our current tool felt disjointed to our users and was buried deep within their programs without an obvious link to the rest of their therapeutic content

Facilitating Workshops

I organised collaborative workshops with our internal team. This was a really good way to get the different facets of our team involved in the process. We collaborated with our Clinical team and Development team relatively early on which gave us a stronger idea of the user’s therapeutic needs while also knowing our limitations development-wise

Consulting Supporters

The Supporter’s daily use of the SilverCloud platform gives them a deep understanding of user needs. This paired with their real-life perspectives and experiences of CBT and goal-setting made their input integral to our process. They expressed a desire for goal-setting to be woven throughout the programs so that they become part of the user’s own journey seamlessly.

Evaluating our current tool

Through usability testing and heuristic evaluation of the existing goals tool we were able to map out every step of the user’s journey. This allowed us to identify the pain points, potential areas for optimisation and any opportunities, as well as seeing where the current tool existed throughout the programs.

THE CHANGES (KEY FEATURES)

The new Goals Tool provides a streamlined experience for setting, editing, and tracking goals, along with the ability to reflect and set intentions tied to those goals. It allows users to set a primary goal (referred to as a "pinned goal") that stays visible throughout their program, along with additional goals they can manage independently

Onboarding

During onboarding a user now has the option to write a specific goal in their own words, rather than just selecting from the preset tiles

Reasoning: The fixed options in our previous iterations did not always capture the user’s specific needs or challenges. When clients articulate their own goals, in their own words, those goals tend to be more meaningful and specific to their unique experiences.

However users expressed that “sometimes it’s easier to click on something you associate with rather than come up with something original”. For this reason the original tiles remain but in a less prominent way.

old onboarding layout
new onboarding layout

Old Design

New Design


One primary goal

Users are now able to only set & pin one primary goal.

Reasoning: Previously users were able to set as many goals as they wanted. This drew focus away from their primary objective. By limiting the goal users, along with their supporter, are more likely to set a suitable, considered and actionable goal.

old goals tool layout
new goals tool layout

New Design

Old design


Prioritising reflection

Goals-setting and the primary goal are now featured throughout the content of the user’s program. Before they were only featured during onboarding and in the final module

Reasoning: By integrating reflection and comment areas wherever goal-setting and the pinned goal appear within the content users can continuously engage with and refine their goals, based on their learnings.

reflections old
tool reflections

Old Designs

in-content reflection

New Designs


Actionable intentions

We overhauled the ‘Daily Practice’ (which applied to their program, rather than their goal) and changed it to ‘Steps to Achieving your Goal’.

Reasoning: As it existed the user’s Daily Practice wasn’t aligned with their own personal goal. We wanted the user to be able to break their goal down into small, manageable steps. Even the smallest step is important in maintaining momentum and motivation

Sub goals old
steps new

New Design

Old Design